Procemiento de Matrícula
Información
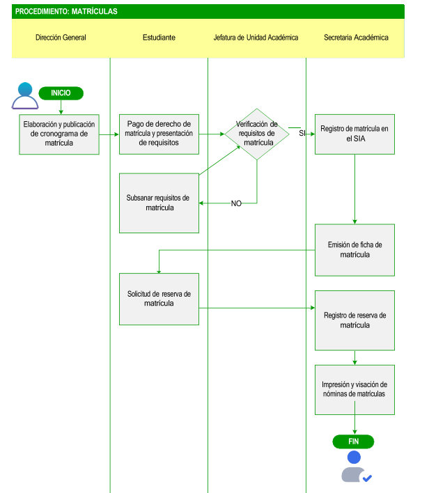
Es el proceso formal y voluntario mediante el cual el estudiante se registra en el Instituto. La matrícula se realiza previo al inicio de cada ciclo académico, de acuerdo al cronograma institucional establecido por el IESPPQ.

Fuente : Manual del Procesos Institucionales – MPI